国务院医改领导小组秘书处
关于抓好深入推广福建省三明市经验
深化医药卫生体制改革实施意见落实的通知
国医改秘函〔2021〕67号
各省、自治区、直辖市及新疆生产建设兵团医改牵头协调机构:
为抓好《国务院深化医药卫生体制改革领导小组关于深入推广福建省三明市经验深化医药卫生体制改革的实施意见》(国医改发〔2021〕2号,以下简称2号文件)的贯彻落实工作,国务院医改领导小组秘书处(以下简称秘书处)建立深入推广三明医改经验监测评价机制,定期调度各地工作推进情况,现将有关事项通知如下:
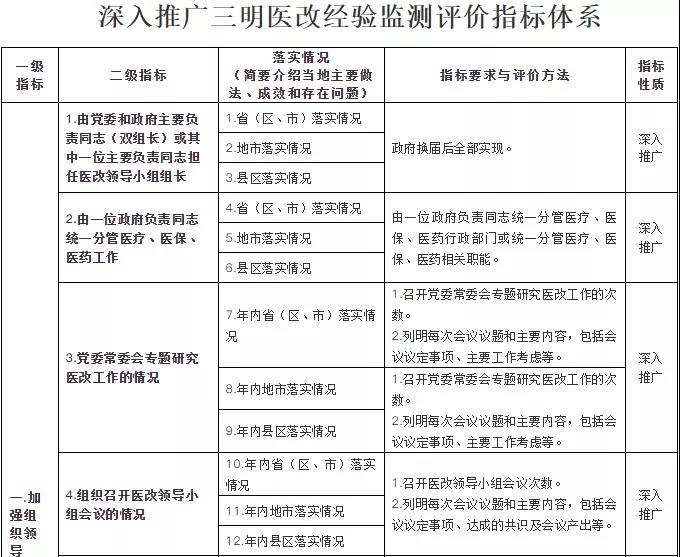
监测评价内容
重点监测评价地方各级医改领导小组学习推广三明医改经验,深化医疗、医保、医药联动改革,促进优质医疗资源均衡布局,加快推动实现大病重病在本省解决、常见病多发病在市县解决、头疼脑热等小病在乡村解决,加快健全维护公益性、调动积极性、保障可持续的公立医疗机构运行新机制等有关改革情况。监测评价指标体系如下:






监测评价方式
(一)季调度。秘书处按季度对地方推广三明经验有关工作情况进行调度,逐项跟踪监测每项任务推进进展和指标的完成情况。
(二)年通报。秘书处按年度向省级医改领导小组通报推广三明医改经验工作落实情况。
(三)专项调研。秘书处对工作任务进展缓慢、成效不明显的地方开展专项调研。
工作要求
(一)抓好组织实施。地方各级医改牵头协调机构要深入贯彻2号文件要求,发挥好统筹协调和督促指导作用,强化推广三明医改经验的组织实施,狠抓落实,一抓到底,抓出成效。
(二)按时报送进展。省级医改牵头协调机构负责组织本省份有关工作进展情况和指标数据的汇总分析,填写监测评价指标的落实情况。每年第一季度工作落实情况于当年4月中旬报送秘书处,此后报送时间分别为当年7月中旬、10月中旬和次年1月中旬。
(三)强化结果运用。秘书处将及时总结交流好的经验做法,加大对典型经验的宣传推广力度,对工作滞后的及时通报并督促整改。“十四五”期间,中央和地方财政对推广三明医改经验成效明显的地区予以倾斜。
国务院医改领导小组秘书处
2021年12月27日
声明:以上图文整理自国家卫健委,仅做行业信息传递、学术交流,如发现有侵犯您知识产权的内容,请与我们取得联系,我们会及时修改或删除。
↓喜欢就点击下方关注我吧!

鄂公网安备 42018502002485号